fastGEN® — One-step NGS library prep for oncology
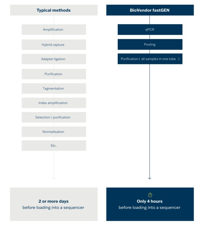
Significantly reduce hands-on time with a fast, amplicon-based workflow that processes multiple targets in parallel.
Why fastGen:
- Unique
Simple. Ultra-sensitive, specific, and effective technology - Fast
Excellent speed, <30 min hands-on - Reliable
Uniform coverage for different amplicons and different samples - Robust
Using short amplicons obtained by a single polymerase chain reaction with special tagged hybrid primers
Page navigation:
Product overview
A breakthrough system for one-step NGS library
preparation, panels for quick and easy detection
of clinically relevant oncomarkers.
- One-step NGS library prep: fast, user-friendly, amplicon workflow for targeted mutation detection.
- Parallel processing of genes/samples: designed to run selected genes together for efficient throughput.
- Panel choice & regulation: Smart portfolio with clinically relevant oncomarkers.
- Click-and-analyze in GENOVESA: cloud module accepts FASTQ from Illumina; conversion kit available for other platforms.
fastGEN – Next Generation Sequencing kits
Meet the fastGEN technology
BioVendor brings new technology fastGEN for examination of the mutation status of markers in samples. Technology is based on ultra-deep sequencing of short amplicons obtained by a single polymerase chain reaction with special tagged hybrid primers.
The fastGEN technology is simple, ultra-sensitive, specific and effective – it is perfectly adapted to diagnostics and offers new advantages for clinical material.

fastGEN kits
BioVendor’s NGS portfolio is designed to meet the diverse needs of modern laboratories, offering a comprehensive solution built on three key pillars: fastGEN, epicGEN, and the bioinformatics software GENOVESA.
| Product | Gene | Detail | Sequencer compatiblity | Regulatory status |
|---|---|---|---|---|
| fastGEN Solid cancer kit |
NRAS KRAS BRAF |
for rapid preparation of the sequencing library for genotyping the KRAS, NRAS (codons 12, 13, 59, 60, 61, 117, and 146) and BRAF (codons 600 and 601) genes |
Illumina MiSeq | CE-IVD |
| fastGEN Lung cancer kit |
EGFR | for rapid preparation of the sequencing library for genotyping the EGFR gene (exons 18, 19, 20, and 21) | Illumina MiSeq | CE-IVD |
| fastGEN Brain cancer kit |
IDH1 IDH2 |
for rapid preparation of the sequencing library for genotyping the IDH1 and IDH2 genes (codons 132 and 172). | Illumina MiSeq | CE-IVD |
| fastGEN BCR::ABL1 Cancer Kit |
BCR::ABL1 fusion gene | The kit covers codons 237-510. Major, minor and micro breakpoint cluster regions included |
All Illumina platforms & GeneMind, MGI AVITI |
RUO |
| fastGEN POLE/CTNNB1 kit* |
POLE CTNNB1 |
for rapid preparation of the sequencing library for genotyping the POLE gene (codons 286, 411, 297, 459, 456, 367, 424, 295, 436, 444, and 368) and CTNNB1 (codons 22-62, 318-344, 371-395) | All Illumina platforms & GeneMind, MGI AVITI |
RUO |
| fastGEN TP53 kit* |
TP53 | for rapid preparation of the sequencing library for genotyping the TP53 gene (exons 2-11, 2 non-canonical exons between exons 9 and 10, and adjacent introns) | All Illumina platforms & GeneMind, MGI AVITI |
RUO |
| fastGEN PIK3CA kit* |
PIK3CA | for rapid preparation of the sequencing library for genotyping the PIK3CA gene (exact codons in exons 2, 3, 5, 7, 8, 10, 14 and 21) | All Illumina platforms & GeneMind, MGI AVITI |
RUO |
| fastGEN Solid cancer kit II* |
NRAS KRAS BRAF |
for rapid preparation of the sequencing library for genotyping the KRAS, NRAS (codons 12, 13, 59, 60, 61, 117, and 146) and BRAF (codons 600 and 601) gene | All Illumina platforms & GeneMind, MGI AVITI |
RUO |
*Does not contain R1SP.
Do you want an in-person demo of this product?
Please do not hesitate to reach out to me if you have technical questions or need price estimates for any of our products and services. We are just a phone call away!